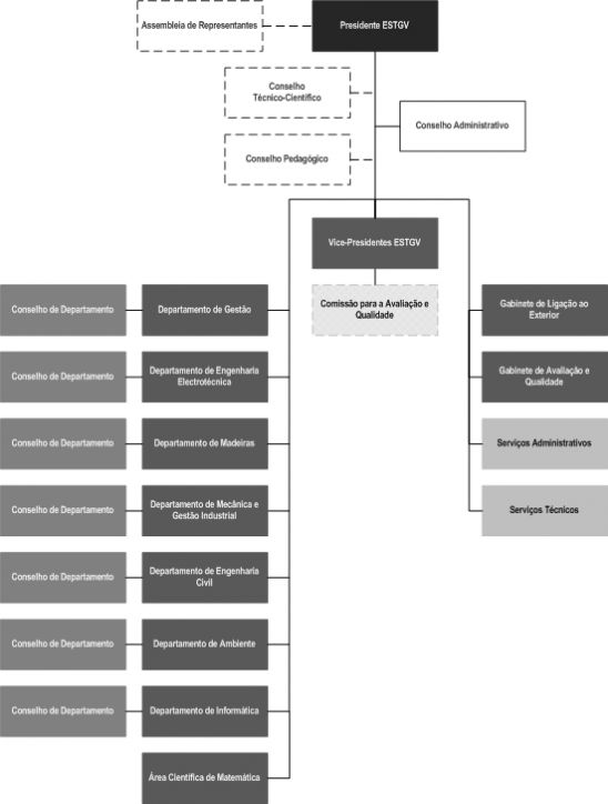
A estrutura interna organizacional da ESTGV assenta em órgãos de gestão, departamentos, áreas científicas e serviços, podendo estes últimos assumir outras designações como comissões ou gabinetes.